Instance Verification Kit (IVK)
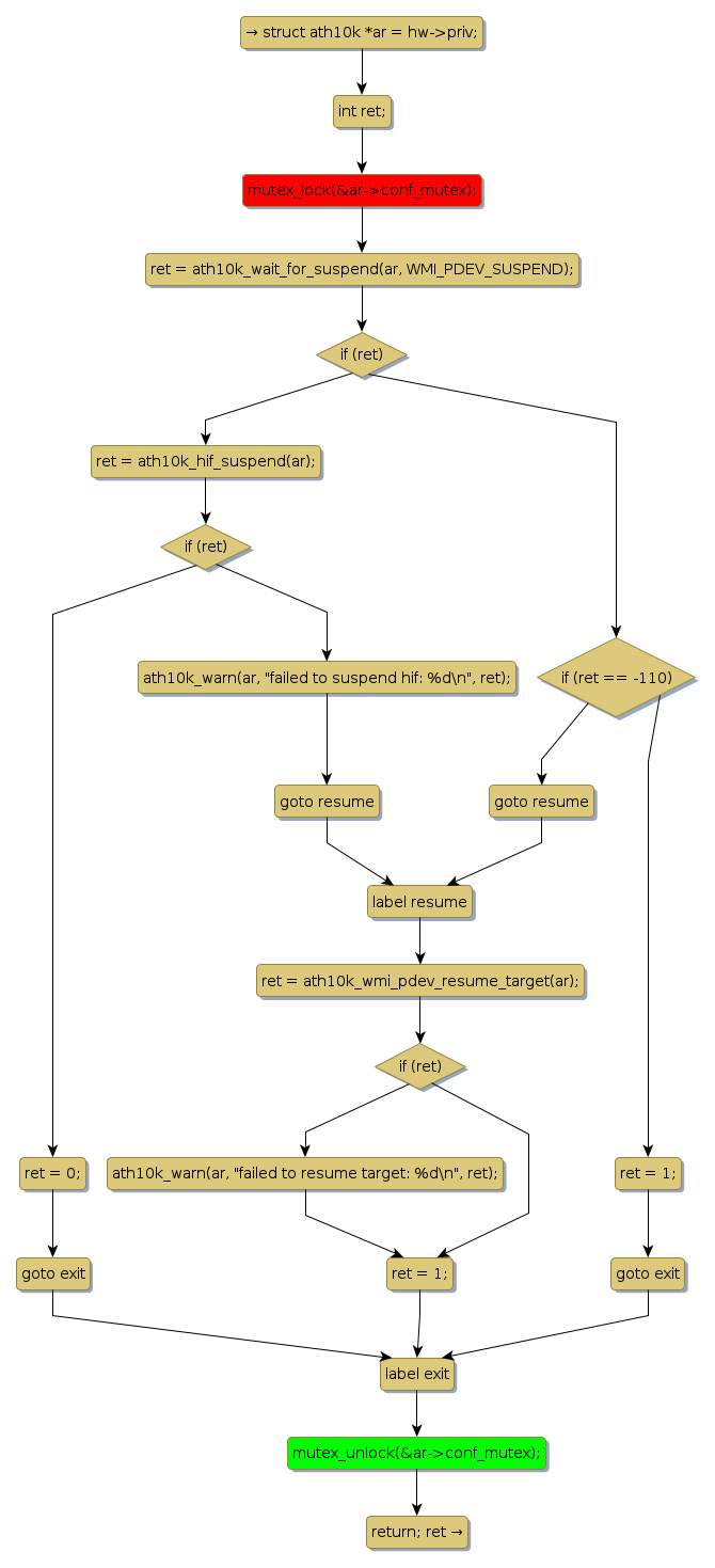
mutex lock @ [102862+28+/linux-3.19-rc1/drivers/net/wireless/ath/ath10k/mac.c]
Instance Signature: conf_mutex
|
The Matching Pair Graph:
|
|
Function Name
|
Control Flow Graph (CFG)
|
Events Flow Graph (EFG)
|
Source Correspondence
|
|
ath10k_suspend
|
|
|
[102740+14+/linux-3.19-rc1/drivers/net/wireless/ath/ath10k/mac.c]
|